| The ebook FEEE - Fundamentals of Electrical Engineering and Electronics is based on material originally written by T.R. Kuphaldt and various co-authors. For more information please read the copyright pages. |
|

Home Experiments Discrete Semiconductor Circuits Differential amplifier |
|
|
|
|
Differential AmplifierExperiment: Differential amplifierPARTS AND MATERIALS
Resistor values are not especially critical in this experiment, but have been chosen to provide high voltage gain for a "comparator-like" differential amplifier behavior.
CROSS-REFERENCES Lessons In Electric Circuits, Volume 3, chapter 4: "Bipolar Junction Transistors" Lessons In Electric Circuits, Volume 3, chapter 8: "Operational Amplifiers"
LEARNING OBJECTIVES
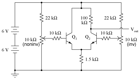
SCHEMATIC DIAGRAM
ILLUSTRATION
INSTRUCTIONS Pair, differential Differential pair Operational amplifier Op-ampThis circuit forms the heart of most operational amplifier circuits: the differential pair. In the form shown here, it is a rather crude differential amplifier, quite nonlinear and unsymmetrical with regard to output voltage versus input voltage(s). With a high voltage gain created by a large collector/emitter resistor ratio (100 kΩ/1.5 kΩ), though, it acts primarily as a comparator: the output voltage rapidly changing value as the two input voltage signals approach equality. Differential amplifierMeasure the output voltage (voltage at the collector of Q2 with respect to ground) as the input voltages are varied. Note how the two potentiometers have different effects on the output voltage: one input tends to drive the output voltage in the same direction (noninverting), while the other tends to drive the output voltage in the opposite direction (inverting). This is the essential nature of a differential amplifier: two complementary inputs, with contrary effects on the output signal. Ideally, the output voltage of such an amplifier is strictly a function of the difference between the two input signals. This circuit falls considerably short of the ideal, as even a cursory test will reveal. Common-mode voltage Voltage, common-modeAn ideal differential amplifier ignores all common-mode voltage, which is whatever level of voltage common to both inputs. For example, if the inverting input is at 3 volts and the noninverting input at 2.5 volts, the differential voltage will be 0.5 volts (3 - 2.5) but the common-mode voltage will be 2.5 volts, since that is the lowest input signal level. Ideally, this condition should produce the same output signal voltage as if the inputs were set at 3.5 and 3 volts, respectively (0.5 volts differential, with a 3 volt common-mode voltage). However, this circuit does not give the same result for the two different input signal scenarios. In other words, its output voltage depends on both the differential voltage and the common-mode voltage. As imperfect as this differential amplifier is, its behavior could be worse. Note how the input signal potentiometers have been limited by 22 kΩ resistors to an adjustable range of approximately 0 to 4 volts, given a power supply voltage of 12 volts. If you'd like to see how this circuit behaves without any input signal limiting, just bypass the 22 kΩ resistors with jumper wires, allowing full 0 to 12 volt adjustment range from each potentiometer. Do not worry about building up excessive heat while adjusting potentiometers in this circuit! Unlike the current mirror circuit, this circuit is protected from thermal runaway by the emitter resistor (1.5 kΩ), which doesn't allow enough transistor current to cause any problem.
|
|
Home Experiments Discrete Semiconductor Circuits Differential amplifier |
|